Skip to main content

Additional
Projects

Catalog of a Variety of Past Design Projects

Toyota In-Car & Mobile Experience

Dashboard Display

HUD (Heads Up Display)

Mid Dashboard

Mobile Phone App

Ericsson/Metratech: Cloud Billing Platform

Kick off and Workshops

Initial Concept

Evaluating Design Concepts

Final Design with the Ericsson Design System

Conceptual Models

Specifications

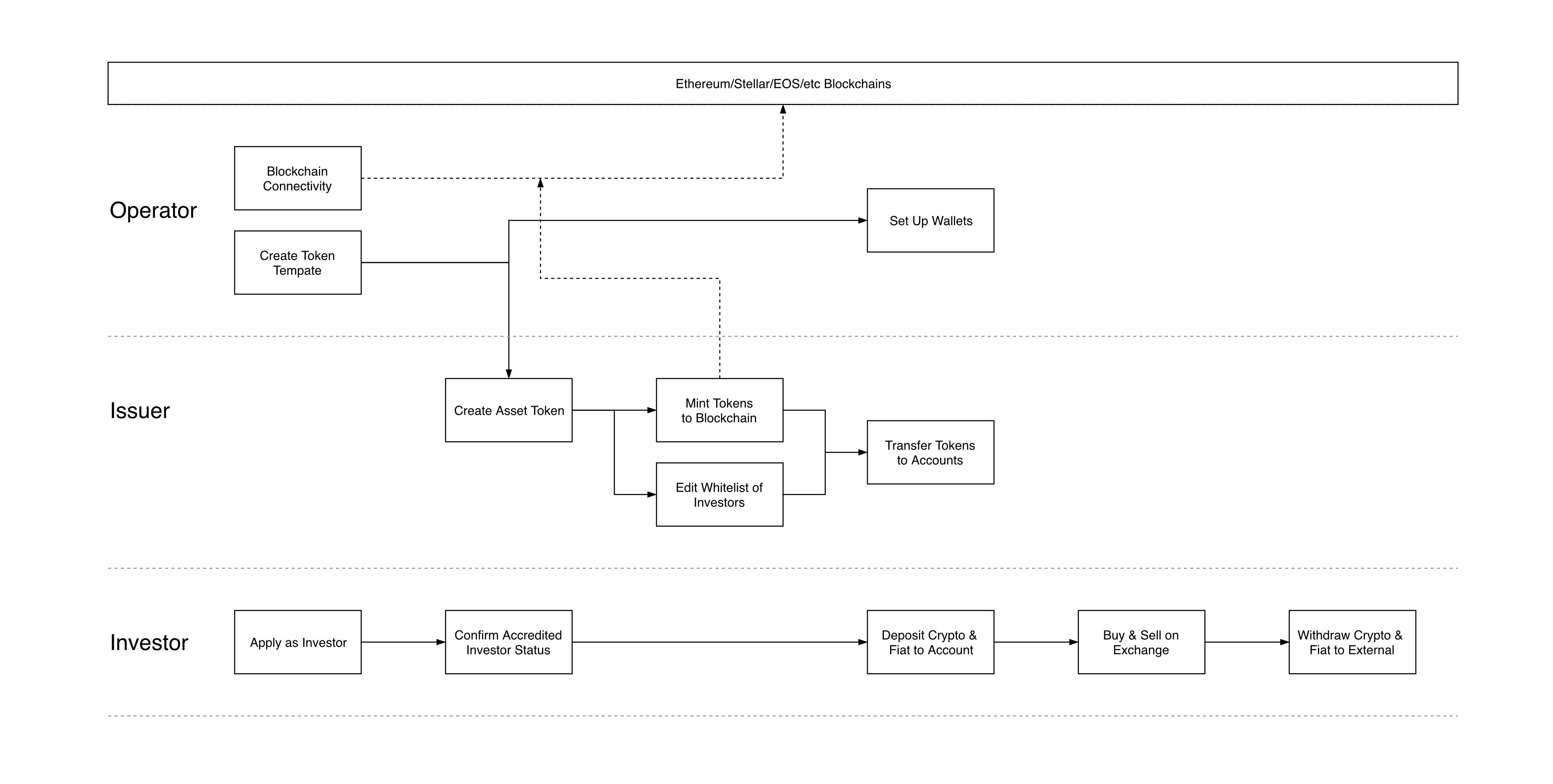
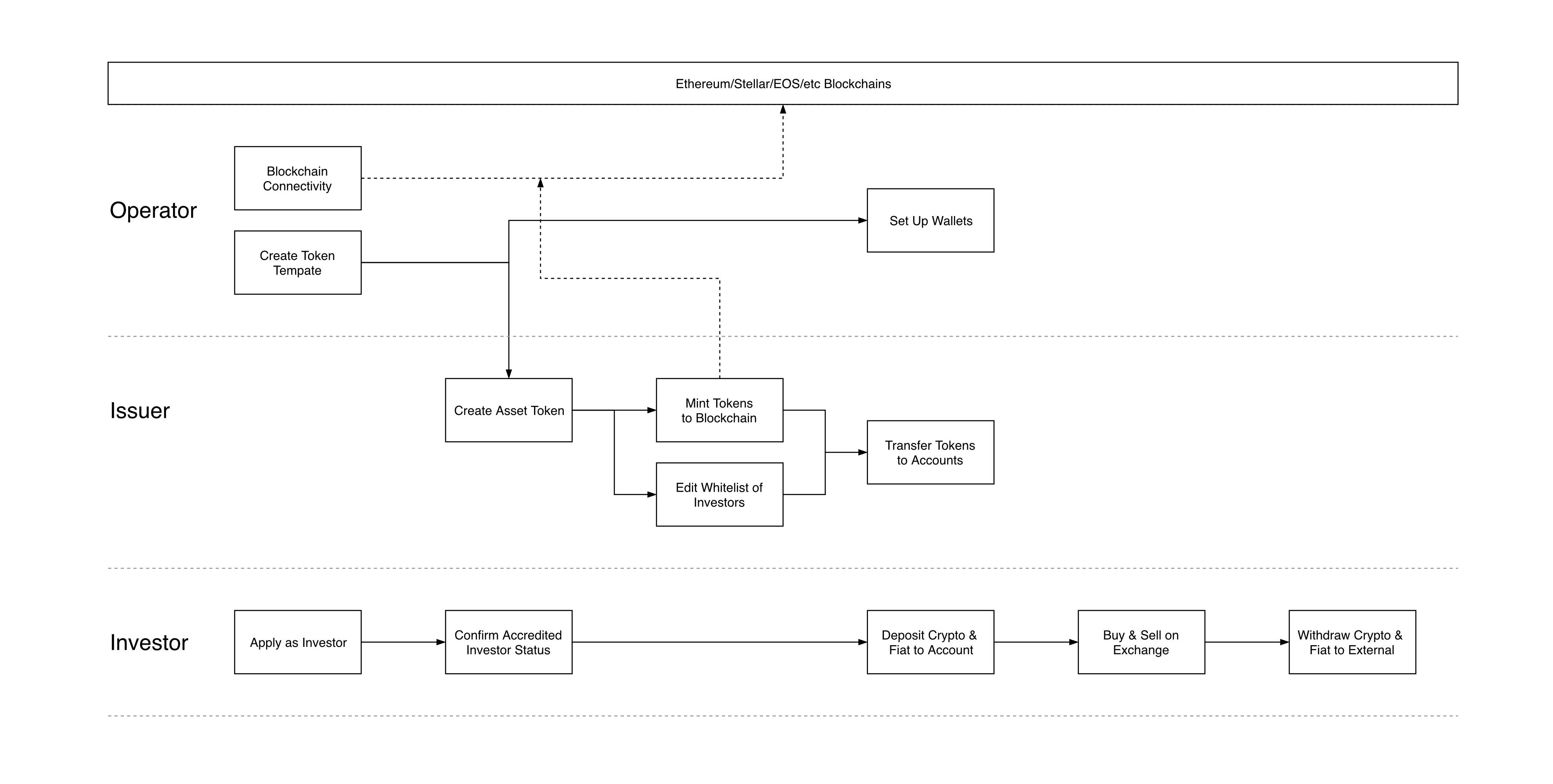
AlphaPoint: APAD (Asset Digitization Platform)

Investor, Operator, Issuer Views

Workflow Diagram

Operator Portal

Crypto Smart Baskets

Citibank: Global Mobile Strategy

View Case Study

Hero Concept

Mobile Design Patterns

Initial Mobile Concept

Final Mobile Design

CitiCards.com

Initial iPad Release

CapitalOne EPIC: Energy Prediction Platform

Landing/Search Page

Data Visualization through Data Science

Production Specs

Sketches

Genentech BioOncology: ADC Tradeshow Touchscreen

Attract Loop

Landing Page & “What is an ADC?

“Complete an ADC” Game & “How does an ADC Work?

“What ADCs are Under Investigation?”

Plenti: Affiliated Rewards Program (American Express)

Onboarding Walkthrough

Getting Rewards

Gift & Saving Cards

Additional Views

AlphaPoint Art Direction

Final Website

Business Cards

APEX One-Pager

OTC One-Pager

Launchpad Branding

Logo (Embroidered)

Business Card

Brand Guidelines

Brochure

Josh Butler: Designer. Made in NYC. Always a Work in Progress.